新壹代信創規則引擎平臺
國家統計局的最新數據顯示,2025年上半年,我國服務業增加值達390314億元,在國內生產總值中的占比為59.1%,對國民經濟增長的貢獻率高達60.2%。然而,在這亮眼的數據背後,存在著令人擔憂的狀況:我國企業的數字化轉型比例僅為25%,與歐洲的46%、美國的54%相比,差距顯著。
隨著經濟日益向服務化發展,服務業已成為拉動國民經濟增長的核心動力。數字化技術正持續突破服務覆蓋範圍和人力成本的限制,使服務能夠跨越地域,在全球範圍內流通和交易。不過,在這場變革中,那些尚未完成數字化轉型的服務企業,未來極有可能被時代所淘汰。
壹、正視問題:服務業數字化轉型的三大難題
難題壹:戰略規劃缺失,轉型不知往哪走
許多服務企業在數字化轉型的進程中進展遲緩,最主要的原因在於缺乏清晰的戰略規劃。數字化轉型並非簡單地將各類技術拼湊在壹起,而是涉及企業文化、運營模式和服務流程的全方位變革。
業界壹位資深的數字化轉型顧問曾表示:“不少企業經營者抱著嘗試的心態,先購置壹套系統使用。然而,後續再采購系統時,就需要考慮與之前所購系統是否兼容、業務流程能否匹配,而這些額外成本在項目啟動之初根本無法預估。”
難題二:服務沒有統壹標準,難以復制推廣
服務業的本質是由“人”提供的服務,具有勞動密集型和高度定制化的特性。無論是法律咨詢、企業服務,還是教育培訓、醫療服務,這些行業中的每壹項服務都需要專業人員依據實際情況做出個性化判斷,這就導致服務的標準化和自動化成為了行業發展的難題。
壹家連鎖型商務服務公司的老板就有這樣的體會:“我們每家門店的運營數據都分散在幾十個Excel表格裏,月底對賬時,需要8名員工花費5天時間來整理,還時常出現差錯。想引入壹套管理系統,可不同服務的成本核算方式截然不同,市面上的標準軟件根本無法滿足我們的需求。”
難題三:專業人才匱乏,轉型力不從心
數字化人才短缺是服務企業面臨的又壹重大問題。其中,不僅缺乏數字化咨詢專家、人工智能專家等專業技術人才,更缺乏那些既精通業務又熟悉技術的跨界人才。
調查顯示,我國中小企業中,數字化相關人才的平均占比僅為20%,建立了數字化人才培養體系的企業僅占15%。由於沒有專業團隊,企業要麽花費高價聘請外部團隊,要麽只能擱置轉型計劃。
二、解決之法:高益低代碼—專為服務業打造的轉型方案
面對服務行業所面臨的戰略規劃缺失、服務缺乏標準且難以復制、專業人才匱乏以及未來維護成本高等挑戰,高益低代碼平臺提供了壹個切實可行的解決方案。實踐表明,服務業若想成功實現數字化轉型,關鍵在於將數字化系統視為企業核心管理能力的延伸與升級,並借助靈活的技術來適應服務業的非標準化特性。
使用低代碼的價值主要體現在以下幾個方面:
1、運用敏捷開發解決“非標服務”難題:借助圖形化、可視化的拖拽組件,能夠迅速搭建出契合企業個性化流程的管理模塊。
2、依靠“平民開發”緩解人才匱乏困境:業務人員經過培訓後,便能夠參與基礎應用的搭建工作,極大地降低了對專業IT人才的依賴程度。
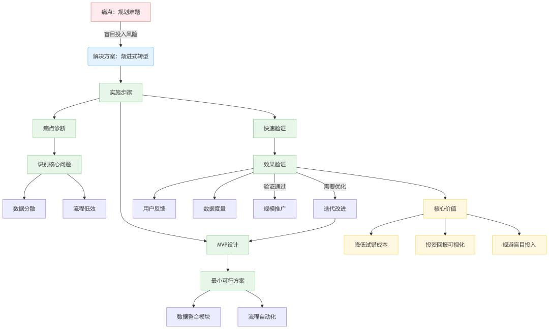
3、通過“漸進式轉型”化解規劃難題:首先聚焦核心痛點問題(如數據分散、流程低效等),快速構建最小可行方案以驗證效果,從而避免盲目投入。

為此,我司針對服務企業的數字化轉型,特別推出了“轉型4步法”。
第壹步:重塑業務流程,治理主數據
針對服務行業高度定制化的特性進行重點優化,明確服務崗位的職責,將模糊的服務動作轉化為標準規範;
固定關鍵的服務流程,例如客戶接待、項目交付的關鍵節點;統壹服務數據標準,構建客戶、服務項目等主數據體系。
我司的專業顧問團隊能夠提供行業內的優質實踐案例作為參考,幫助企業避免“從零開始”摸索所產生的試錯成本。
第二步:借助低代碼平臺,構建敏捷的數字化能力
我司為企業提供了壹條兼具高性價比與高效率的數字化轉型路徑:
積木式搭建:通過可視化的拖拽組件和配置業務邏輯,無需編寫復雜代碼。
全棧開發能力:支持快速搭建前端個性化頁面與後臺業務系統。
超強集成能力:開放API接口,可輕松對接現有的系統和硬件設備,避免“推倒重來”。
第三步:持續叠代優化,實現數據驅動的服務升級
通過數據反饋不斷優化服務流程,形成“數字化驅動服務升級”的閉環。
建立數據監控體系:運用低代碼構建數據可視化圖表,實時監控關鍵的服務指標(KPI),如客戶滿意度、服務響應時間、項目交付周期、資源利用率等。
制定反饋優化機制:定期(例如每月或每季度)召開數字化委員會復盤會議,依據數據洞察找出流程中的瓶頸、服務中的短板以及改進的機會。
敏捷響應與快速叠代:無論是新功能的需求,還是舊功能的升級叠代,都能借助低代碼迅速調整優化,擺脫傳統開發冗長繁瑣的開發周期。
持續驗證與推廣:在小範圍試點驗證優化效果之後,通過低代碼平臺快速復制並推廣至全公司。
三、實際案例:高益低代碼助力服務業企業實現蛻變
低代碼的解決方案不是空談,而是從多家企業的轉型實踐中總結出來的經驗。
案例壹:某知識產權公司——借助低代碼重塑業務管理體系
北京有壹家知識產權公司,專註於知識產權、商標、專利及著作權申請服務,旗下有幾百名專業顧問,但長期以來壹直面臨專利申請流程混亂、客戶信息分散的問題。其主要痛點有:
-知識產權案件的進度很難追蹤,客戶投訴率高;
-各類專利、商標文件歸檔混亂,檢索起來很費時間;
-不同顧問手中的客戶資源難以協同共享。
借助高益低代碼平臺,這家知識產權公司高效地搭建起了壹系列業務管理體系和新的協作模式:
1、打造了全流程的知識產權管理系統,覆蓋申請、審查、授權的所有環節;
2、開發了智能文件歸檔模塊,支持按專利類型、申請日期等多個條件快速檢索;
3、構建了客戶資源共享中心,實現了顧問之間客戶信息的實時同步和協作。
成果:系統上線兩年多,這家公司的專利服務效率有了大幅提升。客戶提交專利申請材料後,系統會自動分配專屬顧問,並且實時把案件進度推送到客戶端,徹底改變了以前靠電話、表格查詢進度的麻煩狀況。

案例二:某戰略咨詢公司——依靠低代碼打破“項目協作低效”的壁壘
HY咨詢是壹家為中大型企業提供戰略規劃與組織變革服務的知名咨詢公司。在引入高益低代碼之前,項目知識文檔分散在個人電腦和郵件裏,團隊協作依靠線下會議和碎片化溝通,效率和知識復用都面臨很大挑戰。
我司為其量身打造了戰略咨詢項目智能協作平臺:
1、統壹知識中樞:把行業洞察、方法論模型、項目成果進行結構化沈澱,支持智能檢索和版本管理;
2、實時任務協同:項目任務自動分解、指派、追蹤,成員的動態和文檔的更新都能全局可見;
3、智能合規審查:自動校驗報告格式、敏感詞和數據引用規範,降低合規風險;
4、客戶門戶集成:把關鍵的裏程碑和交付物定向共享給客戶,提高客戶的參與度和透明度。
成果:這套系統讓HY公司的提案響應速度整體提高了35%,項目經驗復用率上升了40%,客戶續簽意願提高了15%,為HY公司的整體戰略決策註入了強大的數字化動力。

四、結尾
高益低代碼平臺不只是工具的提供者,更是企業數字化轉型全生命周期的夥伴。它的核心價值體現在:
1、降低成本:和傳統開發相比,能節省90%以上的時間和費用;
2、賦能人才:通過培訓讓業務人員參與應用搭建,解決人才短缺的問題;
3、靈活適配:積木式的架構能滿足服務業高度個性化的管理需求。
截至目前,高益低代碼平臺已為20多個行業、40000多家企業用戶提供低代碼技術支持,助力眾多企業跨越數字化鴻溝。
“最讓我們感動的不僅是它的技術,還有陪伴式的服務。”壹家成功轉型的汽車零部件企業的CIO說道:“他們的團隊深入車間,和我們壹起梳理流程,甚至手把手地培訓壹線員工開發應用。現在我們有100多個由員工自己搭建的低代碼應用在運行,系統上線的周期縮短了90%。”
在數字經濟的浪潮下,服務業企業不用再因為高昂的成本和復雜的技術而退縮。高益低代碼平臺提供了壹條快速、靈活、可持續的數字化轉型路徑,讓每個企業都能搭建出適合自己的數字化系統,在未來的競爭中搶占先機。
文章註釋說明:©2025 深圳高益科技有限公司. All Rights Reserved. 轉載請註明來源。



